nCounter® Analysis Systems for Biomarker Validation and Biomarker Development
Accelerate Your Insights Today
With robust performance on even the most difficult sample types and unparalleled flexibility in content and throughput, the nCounter® Analysis System empowers you to rapidly further translational research insights into actionable clinical insights.
nCounter technology provides a robust method for multiplexing up to 800 gene expression targets using direct detection technology. The simple, efficient workflow requires just 15 minutes hands-on time for most panels using an automated benchtop processing system and produces highly reproducible data, requiring no amplification or technical replicates in less than 24 hours. This workflow rapidly accelerates biomarker validation and biomarker development, providing gene expression data you can count on.
Gene Expression You Can Count On
- Gold-standard repeatability (linear regression coefficient R2 >0.95)
- Dynamic range of greater than five logs for detection of low, medium and high expressors
- Compatible with any sample type (FFPE, FF, blood, lysates, exomes, etc.)
- No sample prep needed – no cDNA conversion, no RT, no amplification
- Panel standards available to normalize data for longitudinal studies
- Track record for successful multi-site studies for all stages of all stages of biomarker development (biomarker discovery, biomarker validation, etc.)
- Published results in over 7,000 peer-reviewed publications
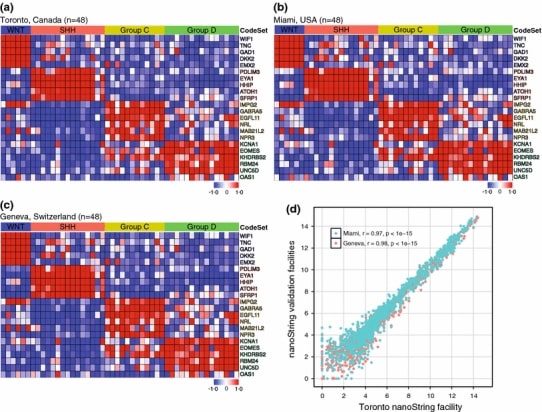
Highly Reproducible Results:
3 Labs, 3 Countries, Same Results

From Northcott et al. (2012) Acta Neuropathologica
Broad Sample Compatibility
nCounter is compatible with most sample types, including even decades-old FFPE. It produces high quality data that would otherwise be difficult to produce with technologies that rely on high sample input. Consistent results can even be generated for longitudinal studies with a high degree of confidence on laboratory-grade samples requiring high-quality results. This is particularly important for biomarker development activities, including biomarker validation.
Crude RNA
FFPE
Fresh Frozen
Blood
Plasma
Serum
Cell Lysates
- 800+ plex data cover relevant biology for targeted applications
- Curated content designed to accelerate biomarker development
- Extensive menu of ready-to-ship panels designed with input from industry experts
- Customize any standard panel with 55 genes with Panel Plus
- In-house bioinformatics team available to collaborate on custom panel design
- Overlapping content with NanoString’s spatial technologies
nCounter’s off-the-shelf gene expression panels are available that cover a wide variety of biological pathways and research areas. All panels are created with input from experts in the field and are updated regularly.
Explore our available panels with the Panel Pro selection tool »
Simple and Efficient Workflow
The nCounter workflow features walk-away automation and less than 15 minutes of hands on time. Most protocols require only 4 pipetting steps and generate results in less than 24 hours.

Options exist to increase or decrease throughput as needed (12-576 per day)
- Options to increase throughput with additional Prep Stations
- Screen large amounts of samples (x8 sample per well) at once with PlexSet™ reagents
Multiomics Made Simple with the nCounter® Analysis System
Same sample. Same platform. Same run.
Measure RNA and protein together from the same FFPE or FF sample- in a three-step simple workflow, with results in just three days.

How Does the nCounter Analysis System Complement Other Technologies in the Lab?
As scientific research grows in complexity it becomes crucial to develop fit for purpose gene expression solutions. Every research tool should specialize in addressing specific challenges. This enhances the overall efficiency and accuracy of the research process. Clink the image below to find out how the nCounter Analysis System complements other common tools in the lab.
Click image to learn more about fit for purpose gene expression solutions
Applications
nCounter offers dozens of expertly curated gene expression panels over a wide variety of research areas. All panels are created with input from experts in the field and are updated regularly.
nCounter is also widely recognized as an ideal platform for biomarker development in numerous fields of study.
Oncology
Curated content focuses on clinical research, immuno-oncology, cancer metabolism, CAR-T cell therapy, and more.
Immunology
Explore the onset and progression of disorders such as autoimmunity, fibrosis, and organ rejection.
Infectious Disease
Research the pathogenesis and host response in humans and model organisms, or spike in probes for specific viruses.
Neuroscience
Explore content focusing on neurodegeneration, neuroinflammation, Alzheimer’s disease or glial profiling.
Cell & Gene Therapy
Introduce molecular characterization into CAR-T or stem cell development, or standardize the gene therapy development process.
Gene Signatures
NanoString offers gene signatures ready for implementation in your translational research and pre-clinical research development programs.
Cardiovascular Disease
Explore how cardiovascular disfunction contributes to heart disease, hypertension and arteriosclerosis.
Product Information


In addition to the basic analysis, QC and normalization capabilities of nSolver, an Advanced Analysis add-on extends your analysis capabilities for a deeper understanding of cell populations and pathway analysis. Similar to cell counting, nCounter has a method for quantifying individual cell types by correlating the expression of marker genes with the abundance of a single cell population to define gene expression signatures. To date, 14 different immune cell types have been identified by their gene signatures spanning oncology, immunology, and immuno-oncology. Additionally, gene expression signatures have been defined in the field of neuroscience.
NanoString provides solutions for every step of the way in your research, from bulk gene expression analysis to spatial profiling.
Continuous Discovery Cycle:
Bulk Gene Expression and Spatial Profiling

The GeoMx DSP workflow seamlessly integrates with current histology or genomics workflows to help you obtain robust and reproducible spatial multiomics data quickly. Whole tissue sections, FFPE or fresh frozen, can be imaged and stained for RNA or protein. You can then precisely select which tissue compartments or cell types to profile based on the biology and tissue pathology, and subsequently count expression levels using the nCounter Analysis System.
Related Resources
Publications
SARS-CoV-2 infection induces a long-lived pro-inflammatory transcriptional profile
Background: The immune response to severe acute respiratory syndrome coronavirus 2 (SARS-CoV-2) infection in COVID-19 research samples has been extensively investigated. However, much less is known about the long-term effects of infection in patients and how it could affect the immune system and its capacity to respond to future perturbations.
Eicosapentaenoic acid influences the pathogenesis of Candidaalbicans in Caenorhabditiselegans via inhibition of hyphal formation and stimulation of the host immune response
The intake of omega-3 polyunsaturated fatty acids, including eicosapentaenoic acid (EPA), is associated with health benefits due to its anti-inflammatory properties. This fatty acid also exhibits antifungal properties in vitro.









