GEP Signatures Unleashed: The LST for Diffused Large B-Cell Lymphoma, DLBCL, Subtyping and Its Expanding Applications
Gene expression profiling (GEP) signatures, comprising sets of genes characteristic of specific diseases, tissues, cell types, cell states, or biological perturbation, hold significant diagnostic, predictive, and prognostic value, positioning them prominently with translational and precision medicine research.
Increasingly utilized as biomarkers, gene expression profiles (GEPs) classify heterogeneous diseases like cancer by analyzing RNA transcripts of tumor biopsies, thereby differentiating between cancer subtypes, providing prognostic information, guiding treatment decisions, and enhancing our understanding of disease mechanisms.
Case Study: Diffuse Large B-Cell Lymphoma (DLBCL)
In the context of Diffuse Large B-Cell Lymphoma (DLBCL) – an aggressive, yet potentially curable subtype of non-Hodgkin’s lymphoma – gene expression profiling analysis has been notably beneficial in identifying distinct subtypes with varying clinical behaviors. This blog explores the development and applications of the Nanostring Lymphoma Subtyping Test (LST) for DLBCL for reliable and efficient subtype detection.
LST Gene Expression Profiling: Signature Development and Validation
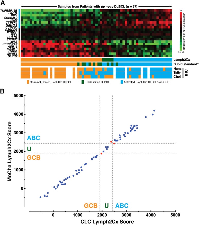
Characterized by significant heterogeneity, DLBCL has led to the discovery of distinct subtypes based on gene expression profile patterns detected through high-throughput gene expression methods. This technology has enabled the identification of disease-specific RNA signatures or gene expression profiles by analyzing and quantifying hundreds of RNA transcripts simultaneously.1Zamò A, Gerhard-Hartmann E, Ott G, et al. Routine application of the Lymph2Cx assay for the subclassification of aggressive B-cell lymphoma: report of a prospective real-world series. Virchows Arch. 2022;481(6):935-943. doi:10.1007/s00428-022-03420-6 Two main subtypes, resembling germinal center B-cells (GCB-like subtype) and in vitro activated B-cells (ABC-like subtype), were identified in DLBCL through this technology. However, subsequent studies have underscored that the cell-of-origin, COO, classification subtypes into GCB, ABC, or unclassified, UC, is critical for prognosis and treatment decisions.
Initially, the clinical heterogeneity of DLBCL was recognized through variations in therapy responses and survival rates, with 40% of patients experiencing prolonged survival while others did not.2Alizadeh AA, Staudt LM. Genomic-scale gene expression profiling of normal and malignant immune cells. Curr Opin Immunol. 2000 Apr;12(2):219-25. doi: 10.1016/s0952-7915(99)00078-3. PMID: 10712950. The broad variation in gene expression in DLBCL was anticipated due to differences in cancer cell proliferation rate, differentiation state, and host response among DLBCL patients, thereby, underscoring the value of gene expression profiling signatures as patient stratification biomarkers. It was discovered that patients with GCB DLBCL had significantly better overall survival compared to those with ABC DLBCL, highlighting the importance of classifying DLBCL based on cell-of-origin classification using gene expression profiling.3Bewicke-Copley F, Korfi K, Araf S, et al. Longitudinal expression profiling identifies a poor risk subset of patients with ABC-type diffuse large B-cell lymphoma. Blood Adv. 2023;7(5):845-855. doi:10.1182/bloodadvances.2022007536
Determining cell-of-origin subtypes of diffuse large B-cell lymphoma using gene expression in FFPE tissue

The LST assay, also known as the Lymph2Cx assay, was developed based on a refined 20-gene expression profile signature originally identified by Alizadeh using FFPE tissues on the nCounter® Analysis System from NanoString.4Scott DW, Wright GW, Williams PM, et al. Determining cell-of-origin subtypes of diffuse large B-cell lymphoma using gene expression in formalin-fixed paraffin-embedded tissue. Blood. 2014;123(8): 1214-1217. Validation involved a training set of 51 FFPE DLBCL biopsies, followed by an independent cohort of 68 FFPE DLBCL biopsies to compare Cell of Origin, COO, assignment with the original model on matched frozen tissue. A linear predictor score (LPS) was calculated using the weighted sum of 15 normalized target genes compared to pre-defined thresholds to determine the DLBCL COO subtype. These genes, along with 5 reference genes, are included in the RUO LST CodeSet available through NanoString. It is valuable for determining DLBCL COO molecular subtypes from FFPE tissues and is strongly concordant with the original COO model.5Abdulla M, Hollander P, Pandzic T, et al. Cell-of-origin determined by both gene expression profiling and immunohistochemistry is the strongest predictor of survival in patients with diffuse large B-cell lymphoma. Am J Hematol. 2020;95(1):57-67. doi:10.1002/ajh.25666
Applications of LST/Lymph2Cx Gene Expression Profiling – Translational Research and Clinical Use Cases
LST as a Prognostic Biomarker for Survival
A clinical study consisting of 359 Swedish and Danish DLBCL patients confirmed the Lymph2Cx assay as a reliable predictor of survival. This study also demonstrated that this gene expression assay had better performance in distinguishing COO subtypes compared to IHC algorithms. The concordance between Lymph2Cx and the Hans algorithm was 72%, and Lymph2Cx agreed with 85% of GCB cases as categorized by IHC. The GEP assay identified ABC and UC subtypes from the IHC non-GBC group, whereas the Hans algorithm only identified GCB and non-GCB.5Abdulla M, Hollander P, Pandzic T, et al. Cell-of-origin determined by both gene expression profiling and immunohistochemistry is the strongest predictor of survival in patients with diffuse large B-cell lymphoma. Am J Hematol. 2020;95(1):57-67. doi:10.1002/ajh.25666
Another study consisting of 147 German patients supported these results and the use of Lymph2Cx in routine diagnostic settings, showing its accuracy in DLBCL subclassification.1Zamò A, Gerhard-Hartmann E, Ott G, et al. Routine application of the Lymph2Cx assay for the subclassification of aggressive B-cell lymphoma: report of a prospective real-world series. Virchows Arch. 2022;481(6):935-943. doi:10.1007/s00428-022-03420-6 The establishment of the Lymph2Cx signature, and thus LST, also facilitated additional studies for advancing cancer mechanisms.4Scott DW, Wright GW, Williams PM, et al. Determining cell-of-origin subtypes of diffuse large B-cell lymphoma using gene expression in formalin-fixed paraffin-embedded tissue. Blood. 2014;123(8): 1214-1217.
LST as a Biomarker of Relapse, Understanding Relapse Mechanisms, and Treatment Efficacy
Since nCounter® technology is optimized for FFPE samples, it enabled a longitudinal study of DLBCL evaluating whether patients experienced differences in primary and relapse malignancies based on COO.3Bewicke-Copley F, Korfi K, Araf S, et al. Longitudinal expression profiling identifies a poor risk subset of patients with ABC-type diffuse large B-cell lymphoma. Blood Adv. 2023;7(5):845-855. doi:10.1182/bloodadvances.2022007536 Confirmation of COO classification via Lymph2Cx analysis permitted the development of a 30-gene expression profile signature from relapse-associated genes. This new gene expression profile signature discriminates, at diagnosis, between clinically distinct high- and low-risk subgroups in ABC-type DLBCLs, suggesting ABC and GCB subtypes mediate relapses via different mechanisms.3Bewicke-Copley F, Korfi K, Araf S, et al. Longitudinal expression profiling identifies a poor risk subset of patients with ABC-type diffuse large B-cell lymphoma. Blood Adv. 2023;7(5):845-855. doi:10.1182/bloodadvances.2022007536 This highlights the importance of COO classification in understanding different relapse mechanisms and therapeutic effectiveness in DLBCL.
Multiomic Biomarker Approaches – Integrating LST Signatures with other Biomarker Modalities
Reliable subtyping of DLBCL also allows researchers to integrate and correlate additional molecular signatures with DLBCL subtypes for improved treatment prognosis. Integration of other gene expression profiling signatures with LST is achievable given the high level of assay customization that is available with nCounter® panels. Integration of LST and IHC protein assays in a recent retrospective study investigated potential correlations between gene expression profiles of CD5+ and CD5- patients and DLBCL COO and prognostic outcomes. The results showed that ABC-subtype patients (identified by the Lymph2Cx assay) and CD5+ DLBCL had a worse prognosis compared to CD5- patients.6Ma D, Ma Y, Ma Y, Liu J, Gu Y, Liu N, Xiang C, Liu H, Sang W. Molecular subtyping of CD5+ diffuse large B-cell lymphoma based on DNA-targeted sequencing and Lymph2Cx. Front Oncol. 2022 Aug 23;12:941347. doi: 10.3389/fonc.2022.941347. PMID: 36081566; PMCID: PMC9445310.
Furthermore, integration of genomic data with LST subtypes has further revealed other layers of heterogeneity in DLBCL patients. In the same study highlighted in the pervious paragraph, it was demonstrated that ABC-subtype patients also had a higher incidence of a double mutation in MYD88L265P and CD79B, which has become known as the MCD subtype. CD5+ DLBCL cases exhibited more frequent mutations in the PIM1, MYD88, and KMT2D genes. Additionally, the ABC subtype and double expression of MYC/BCL2 were associated with an unfavorable overall survival rate. Conversely, CD5+ DLBCL patients with high expression of SERPINA9 and MME showed better overall survival, while high expression of MME alone was associated with improved progression-free survival. Expanding the genetic profile of CD5+ DLBCL patients through correlation with Lymph2Cx classification helped improve clinical prognostic capabilities.6Ma D, Ma Y, Ma Y, Liu J, Gu Y, Liu N, Xiang C, Liu H, Sang W. Molecular subtyping of CD5+ diffuse large B-cell lymphoma based on DNA-targeted sequencing and Lymph2Cx. Front Oncol. 2022 Aug 23;12:941347. doi: 10.3389/fonc.2022.941347. PMID: 36081566; PMCID: PMC9445310.
These observations highlight the importance of integrating COO classification with genetic and other histological factors to uncover other layers of heterogeneity in DLBCL patients.
Extending LST/Lymph2Cx Gene Expression Profiling Applications
Apart from DLBCL, the Lymph2Cx assay is used to determine COO categories in related cancers. A recent study by Schrader et. al. examined genetic profiles of two lymphomas similar to DLBCL primary cutaneous diffuse large B-cell lymphoma, leg type (PCDLBCL-LT), and primary cutaneous follicle center lymphoma with a diffuse population of large cells (PCFCL-LC.) These lymphomas are both primary cutaneous B-cell lymphomas with large-cell morphology (CLBCL), although their clinical characteristics and behavior differ from each other and from DLBCL. To investigate the usefulness of COO classification for CLBCLs, this retrospective study analyzed 51 patients with PCDLBCL-LT and 15 patients with PCFCL-LC using the Hans algorithm and the Lymph2Cx algorithm to determine their COO. All cases (100%) of PCFCL-LC were classified as GCB by both Hans and Lymph2Cx. However, PCDLBCL-LT COO classification was mixed, with Lymph2Cx analysis showing 39% GCB, 18% ABC, and 43% UC.7Schrader AMR, de Groen RAL, Willemze R, Jansen PM, Quint KD, van Wezel T, van Eijk R, Ruano D, Tensen CP, Hauben E, Woei-A-Jin FJSH, Busschots AM, van den Berg A, Diepstra A, Vermeer MH, Vermaat JSP. Cell-of-origin classification using the Hans and Lymph2Cx algorithms in primary cutaneous large B-cell lymphomas. Virchows Arch. 2022 Mar;480(3):667-675. doi: 10.1007/s00428-021-03265-5. Epub 2022 Jan 14. PMID: 35028710; PMCID: PMC8990933.
Interestingly, the COO subgroups of PCDLBCL-LT did not differ in expression. Although the clinical relevance of COO classification in CLBCL may be limited, Lymph2Cx still provides valuable insights into their gene expression profiles and mechanisms and highlights the potential value of GEP signatures across similar disease types to draw out underlying mechanisms.
Conclusion: Realizing the Full Potential of Gene Expression Profiles
Gene expression profiles, like the LST/Lymph2Cx assay, play a crucial role in advancing precision medicine, characterizing molecular subtypes, and understanding cancer biology. Additionally, the value of integrating COO gene expression profile signatures with other biomarker modalities such as protein expression and mutational background can increase the accuracy in diagnostic and patient stratification strategies.
Rapid and automated technologies, like the nCounter® Analysis System offered by NanoString, have the potential to facilitate refined gene expression profiling analysis for prompt diagnosis and treatment decisions for aggressive cancers such as DLBCL. While some biomarkers have proven valuable across multiple cancers (e.g., TIS), precise, personalized treatment of cancer requires an understanding of oncogenic mechanisms for each clinically distinct subtype of cancer.4Scott DW, Wright GW, Williams PM, et al. Determining cell-of-origin subtypes of diffuse large B-cell lymphoma using gene expression in formalin-fixed paraffin-embedded tissue. Blood. 2014;123(8): 1214-1217.
In the future, cancer therapies will likely rely on comprehensive molecular profiling using assays like LST/Lymph2Cx in conjunction with other biomarker modalities like protein and genomic markers. Thus, it is critical to continue to evaluate biomarkers like the LST gene expression profile to realize the promise of personalized medicine.
8Cho I, Yoon N, Hyeon J, Sim J, Yoo HY, Kim SJ et al (2020) Comparison of the Lymph2Cx assay and Hans algorithm in determining the cell-of-origin of diffuse large B-cell lymphomas, not otherwise specified. Appl Immunohistochem Mol Morphol 28:731–740. https://doi.org/10.1097/PAI.0000000000000843 9Hwang HS, Yoon DH, Hong JY, Park CS, Lee YS, Ko YH et al (2018) The cell-of-origin classification of diffuse large B cell lymphoma in a Korean population by the Lymph2Cx assay and its correlation with immunohistochemical algorithms. Ann Hematol 97:2363–2372. https://doi.org/10.1007/s00277-018-3442-2 10Lee J, Hue SS, Ko SQ, Tan SY, Liu X, Girard LP et al (2019) Clinical impact of the cell-of-origin classification based on immu- nohistochemistry criteria and Lymph2Cx of diffuse large B-Cell lymphoma patients in a South-east Asian population: a single center experience and review of the literature. Expert Rev Hematol 12:1095–1105. https://doi.org/10.1080/17474086.2019.1677152 11Phang KC, Akhter A, Tizen NMS, Rahman FA, ZahratulAzma R, Elyamany G et al (2018) Comparison of protein-based cell- of-origin classification to the Lymph2Cx RNA assay in a cohort of diffuse large B-cell lymphomas in Malaysia. J Clin Pathol 71:215–220. https://doi.org/10.1136/jclinpath-2017-204548 12Wallden B, Ferree S, Ravi H, Dowidar N, Hood T, Danaher P, Mashadi-Hossein A, Wright G, Schaper C, and Storhoff JJ Development of the molecular diagnostic (MDx) DLBCL Lymphoma Subtyping Test (LST) on the nCounter Analysis System. J Clin Oncol 2015 33:15 suppl, 8536-8536 13Wright G, Tan B, Rosenwald A, Hurt EH, Wiestner A, Staudt LM (2003) A gene expression-based method to diagnose clinically distinct subgroups of diffuse large B cell lymphoma. Proc Natl Acad Sci U S A 100:9991–9996. https://doi.org/10.1073/pnas. 1732008100 14Yoon N, Ahn S, Yong Yoo H, Jin Kim S, Seog Kim W, HyehKo Y (2017) Cell-of-origin of diffuse large B-cell lymphomas determined by the Lymph2Cx assay: better prognostic indicator than Hans algorithm. Oncotarget 8:22014–22022. https://doi.org/10. 18632/oncotarget.15782
References
- 1Zamò A, Gerhard-Hartmann E, Ott G, et al. Routine application of the Lymph2Cx assay for the subclassification of aggressive B-cell lymphoma: report of a prospective real-world series. Virchows Arch. 2022;481(6):935-943. doi:10.1007/s00428-022-03420-6
- 2Alizadeh AA, Staudt LM. Genomic-scale gene expression profiling of normal and malignant immune cells. Curr Opin Immunol. 2000 Apr;12(2):219-25. doi: 10.1016/s0952-7915(99)00078-3. PMID: 10712950.
- 3Bewicke-Copley F, Korfi K, Araf S, et al. Longitudinal expression profiling identifies a poor risk subset of patients with ABC-type diffuse large B-cell lymphoma. Blood Adv. 2023;7(5):845-855. doi:10.1182/bloodadvances.2022007536
- 4Scott DW, Wright GW, Williams PM, et al. Determining cell-of-origin subtypes of diffuse large B-cell lymphoma using gene expression in formalin-fixed paraffin-embedded tissue. Blood. 2014;123(8): 1214-1217.
- 5Abdulla M, Hollander P, Pandzic T, et al. Cell-of-origin determined by both gene expression profiling and immunohistochemistry is the strongest predictor of survival in patients with diffuse large B-cell lymphoma. Am J Hematol. 2020;95(1):57-67. doi:10.1002/ajh.25666
- 6Ma D, Ma Y, Ma Y, Liu J, Gu Y, Liu N, Xiang C, Liu H, Sang W. Molecular subtyping of CD5+ diffuse large B-cell lymphoma based on DNA-targeted sequencing and Lymph2Cx. Front Oncol. 2022 Aug 23;12:941347. doi: 10.3389/fonc.2022.941347. PMID: 36081566; PMCID: PMC9445310.
- 7Schrader AMR, de Groen RAL, Willemze R, Jansen PM, Quint KD, van Wezel T, van Eijk R, Ruano D, Tensen CP, Hauben E, Woei-A-Jin FJSH, Busschots AM, van den Berg A, Diepstra A, Vermeer MH, Vermaat JSP. Cell-of-origin classification using the Hans and Lymph2Cx algorithms in primary cutaneous large B-cell lymphomas. Virchows Arch. 2022 Mar;480(3):667-675. doi: 10.1007/s00428-021-03265-5. Epub 2022 Jan 14. PMID: 35028710; PMCID: PMC8990933.
- 8Cho I, Yoon N, Hyeon J, Sim J, Yoo HY, Kim SJ et al (2020) Comparison of the Lymph2Cx assay and Hans algorithm in determining the cell-of-origin of diffuse large B-cell lymphomas, not otherwise specified. Appl Immunohistochem Mol Morphol 28:731–740. https://doi.org/10.1097/PAI.0000000000000843
- 9Hwang HS, Yoon DH, Hong JY, Park CS, Lee YS, Ko YH et al (2018) The cell-of-origin classification of diffuse large B cell lymphoma in a Korean population by the Lymph2Cx assay and its correlation with immunohistochemical algorithms. Ann Hematol 97:2363–2372. https://doi.org/10.1007/s00277-018-3442-2
- 10Lee J, Hue SS, Ko SQ, Tan SY, Liu X, Girard LP et al (2019) Clinical impact of the cell-of-origin classification based on immu- nohistochemistry criteria and Lymph2Cx of diffuse large B-Cell lymphoma patients in a South-east Asian population: a single center experience and review of the literature. Expert Rev Hematol 12:1095–1105. https://doi.org/10.1080/17474086.2019.1677152
- 11Phang KC, Akhter A, Tizen NMS, Rahman FA, ZahratulAzma R, Elyamany G et al (2018) Comparison of protein-based cell- of-origin classification to the Lymph2Cx RNA assay in a cohort of diffuse large B-cell lymphomas in Malaysia. J Clin Pathol 71:215–220. https://doi.org/10.1136/jclinpath-2017-204548
- 12Wallden B, Ferree S, Ravi H, Dowidar N, Hood T, Danaher P, Mashadi-Hossein A, Wright G, Schaper C, and Storhoff JJ Development of the molecular diagnostic (MDx) DLBCL Lymphoma Subtyping Test (LST) on the nCounter Analysis System. J Clin Oncol 2015 33:15 suppl, 8536-8536
- 13Wright G, Tan B, Rosenwald A, Hurt EH, Wiestner A, Staudt LM (2003) A gene expression-based method to diagnose clinically distinct subgroups of diffuse large B cell lymphoma. Proc Natl Acad Sci U S A 100:9991–9996. https://doi.org/10.1073/pnas. 1732008100
- 14Yoon N, Ahn S, Yong Yoo H, Jin Kim S, Seog Kim W, HyehKo Y (2017) Cell-of-origin of diffuse large B-cell lymphomas determined by the Lymph2Cx assay: better prognostic indicator than Hans algorithm. Oncotarget 8:22014–22022. https://doi.org/10. 18632/oncotarget.15782
Related Content